最高人民法院、最高人民檢察院聯合印發《關于完善對海事法院法律監督機制的通知》
發布時間:2025-06-08 訪問次數:589
近日,最高人民法院、最高人民檢察院聯合印發《關于完善對海事法院法律監督機制的通知》(下稱《通知》)。
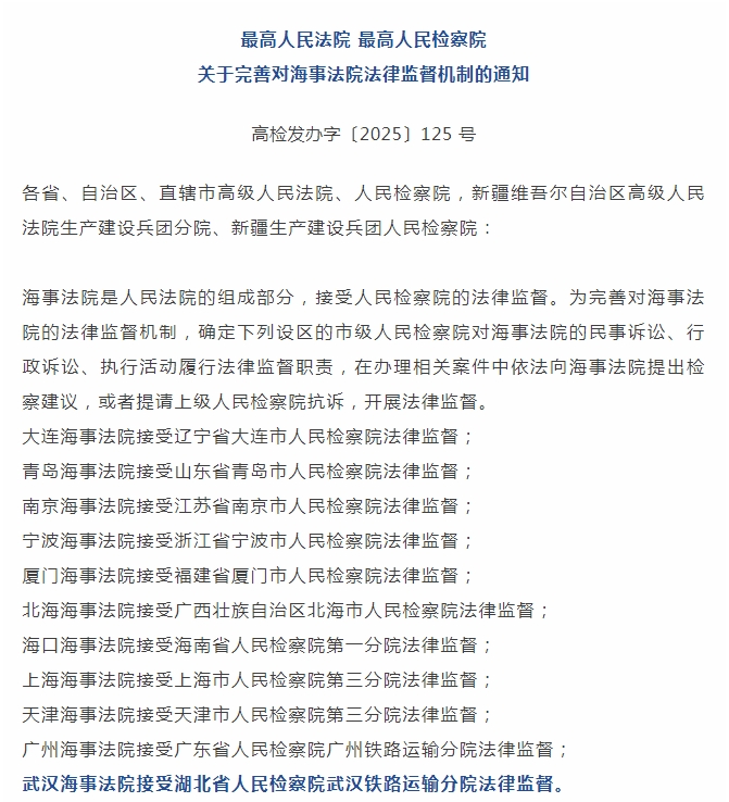
《通知》指出,海事法院是人民法院的組成部分,接受人民檢察院的法律監督。為完善對海事法院的法律監督機制,確定11個設區的市級人民檢察院對海事法院的民事訴訟、行政訴訟、執行活動履行法律監督職責,在辦理相關案件中依法向海事法院提出檢察建議,或者提請上級人民檢察院抗訴,開展法律監督,并對海事審判與檢察工作溝通協調機制等提出要求。
《通知》明確,大連海事法院接受遼寧省大連市人民檢察院法律監督;青島海事法院接受山東省青島市人民檢察院法律監督;南京海事法院接受江蘇省南京市人民檢察院法律監督;寧波海事法院接受浙江省寧波市人民檢察院法律監督;廈門海事法院接受福建省廈門市人民檢察院法律監督;北海海事法院接受廣西壯族自治區北海市人民檢察院法律監督;??诤J路ㄔ航邮芎D鲜∪嗣駲z察院第一分院法律監督;上海海事法院接受上海市人民檢察院第三分院法律監督;天津海事法院接受天津市人民檢察院第三分院法律監督;廣州海事法院接受廣東省人民檢察院廣州鐵路運輸分院法律監督;武漢海事法院接受湖北省人民檢察院武漢鐵路運輸分院法律監督。
《通知》強調,相關省級人民檢察院要加強對海事檢察工作的業務指導,加強專業化辦案組織建設,引進、培養和配備專業人員力量,牽頭建立健全跨區域檢察協作機制。相關人民檢察院辦理對海事法院監督案件涉及其他人民檢察院轄區的,其他人民檢察院要給予支持配合。各海事法院要健全完善接受監督機制,與履行法律監督職責的人民檢察院做好溝通協調,協同建立信息共享、案情通報、同堂培訓等工作機制,落實調閱案卷等工作規定,形成海事審判、檢察工作合力。


編輯: 陸明 曹波
文章出處: 最高人民法院
